
Breeding
Pedigrees
Many captive-bred Harris's Hawks have traceable bloodlines these days. Much of these are stored and found on Baywing database. https://baywingdatabase.com/ This is run by Jenn Coulson, and was developed by Toby Bradshaw. This is one of the greatest gifts ever made to our Harris's Hawk community. Here you can find out about your hawk's parents and grandparents and so on. You can see what they hunted, for how long, and how successfully.
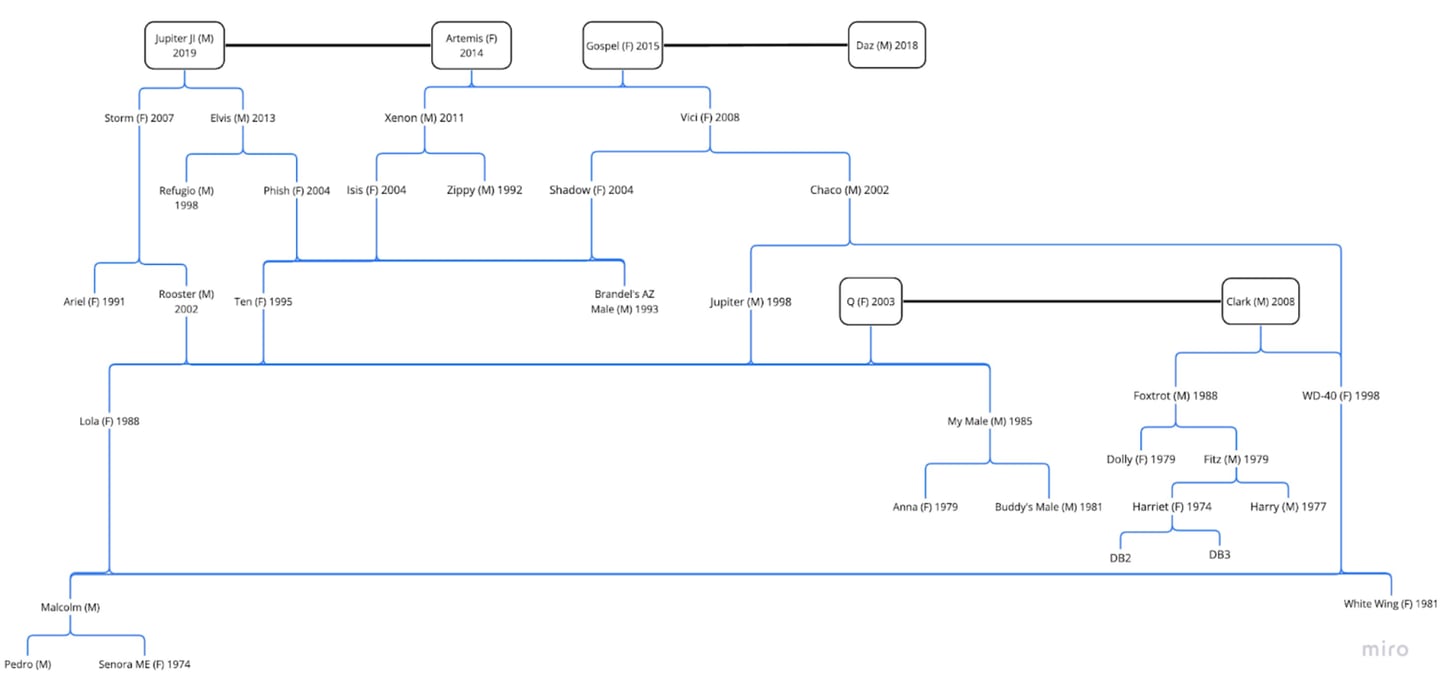
All of the birds you'd get from me are descended from the famous "white-wing line," but around half of the hawks in Baywing database are descended from this famous female. An important metric, but not the only one of importance. The route to each of the birds' individual lineages is convoluted enough that I've included a family tree below for the three pairs currently in the project. The highlights for me are that the best female I have ever flown came out of a pair owned at the time by Toby Bradshaw, Xenon and Vici. Vici has her own page dedicated to her on the Baywing database website, and continues to breed, now owned by Tom and Jenn Coulson. And the best male I've ever flown came out of a pair owned at the time by Tom and Jenn Coulson, Elvis and Storm.


Jupiter and Artemis
Jupiter is the best male I've ever flown. In his last season he had an average above three cottontails per outing. When we did jump ups with him, he'd jump from the ground to the top of a 6' perch continuously and in his peak physical condition he'd jump 450 times at five jumps a minute in one sitting. He's out of Storm and Elvis. Elvis was an accomplished quail hawk and Storm was a female so over-confident and reckless that she continued to get injured in the field. The athleticism and intensity on game made this incredible bird.
Artemis was flown by Toby Bradshaw, Dan Pike, and then myself. I flew her for the shortest time of the three of us, and had her in mind as a breeding partner for Jupiter. She's a wonderfully sweet girl to us, and ruthless on game. She's out of Xenon and Vici which are an incredible pair currently owned by Tom and Jenn Coulson. My favorite female I ever flew was a sister to this bird.




Gospel and Daz
Gospel and Daz were both flown by Anthony Williams. Gospel mostly flown on jackrabbits and Daz mostly flown on crows. Gospel is out of Xenon and Vici, and is the biggest Harris's Hawk I've ever owned. She's actually out of the same clutch that my favorite female I ever flew came out of. I remember that Anthony was there the day I picked up my bird from Toby Bradshaw too. Daz is out of a line that was not tracked in Baywing Database.


Q and Clark
Q is the oldest bird in the project at 21 years old now. She has 45 of her chicks listed in Baywing Database. She was an exceptional bird flown by Toby Bradshaw and Dan Pike for years.
Clark is 16 years old now and has been Q's breeding partner for more than a decade. This pair has it's own cult following. There are at least three people every year that contact me just to ask if they're still producing birds and ask for a bird out of this specific pair. This pair forms the backbone of Dan Pike's Harris's Hawk breeding project before I took the torch.


CONTACT US
Questions? Concerns?